Today we share how to find the source of salted fish, and the latest announcement released by the platform.
今天分享咸鱼如何找到货源,以及平台发布的最新公告。
First, how to find supplies
第一个、如何找货源
If we can find the source factory in 1688, the price of the same product will be much lower than that of Duoduo. The difficulty lies in the fact that most people will not use 1688. There are a large number of unsupplied sellers on this platform, who sell goods from Duoduo at a higher price, disguised as manufacturers, which is also the reason why many people think that 1688 is expensive.
如果能在1688找到源头厂,同款产品价格要远低于多多,难就难在大部分人不会用1688,这个平台有大量无货源卖家,从多多加价铺货到1688,伪装成厂家售卖,这也是很多人觉得1688拿货贵的原因。
At present, except for 1688, other major e-commerce platforms have short messages and noodles. If you want to do the consignment, you must learn to find manufacturers in 1688. The following is to share the skills of screening manufacturers.
目前除1688以外,其他各大电商平台都有短信和面单,想要做代发就必须学会在1688找厂家,下面分享筛选厂家的技巧。
1. Check whether the store has the logo of Gigafactory and cow head, can preliminarily exclude the store without supplies, enter the store to check the cash year, and the suggestion card is more than three years.
1、查看店铺是否具有超级工厂和牛头标志,可以初步排除无货源店铺,进入店铺查看诚信年份,建议卡在三年以上。
2. Click the factory files to check the factory information of the shop, and check whether it has been deeply verified by the third party, so as to avoid the counterfeit by the sellers without supplies.
2、点工厂档案,查看店铺工厂信息,是否经过第三方深度验证,避免无货源卖家以假乱真。
3. Check the business scope of the subject qualification in the factory files, including production, manufacturing and processing.
3、工厂档案查看主体资质的经营范围,是否包含生产、制造、加工。
4, check the factory nickname, whether it is consistent with the registered name of the company, some name suffixes are foreign trade companies, shops, firms, are generally middlemen.
4、查看工厂昵称,是否与公司注册名称一致,一些名字后缀是外贸公司、商铺、商行的,一般都是中间商。
5. Check the year of establishment in the factory files. The earlier the factory is established, the stronger the strength is generally.
5、工厂档案中查看成立年份,成立越早的厂家实力一般越雄厚。
6, open a map, search the name of the manufacturer, look at the location on the map, show in the busy area of the office building can be directly skipped, the real manufacturer in general location are very remote.
6、打开某某地图,搜索厂家名字,看一下地图上的位置,显示在繁华地段写字楼的可以直接跳过,真正厂家一般位置都很偏僻。
7, look at the product, the more messy the product type, the more miscellaneous is not the manufacturer, the real manufacturer product is very single, grocery store probability is no supply store.
7、看产品,产品种类越乱越杂的越不是厂家,真正的厂家产品很单一,杂货店大概率是无货源店铺。
The above points can be combined to determine whether it is a real manufacturer. Any point is not enough to be used as a basis for judgment. The manufacturer on 1688 will mark the price relatively high, and the final price of goods should be based on the negotiation results.
以上几点综合起来才能确定是否是真实的厂家,任何一点都不足以作为判定依据,1688上的厂家会把价格标比较高,最终拿货价要以谈判结果为依据。
Second, the latest announcement
第二个、最新公告
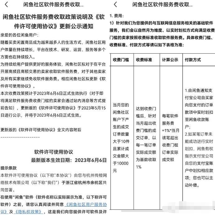
Since June, Xianyu traffic will no longer be free. A service fee related announcement was released on 15th, and the platform will charge software service fees for sellers who carry out high-frequency and high-value transactions. With the increasing number of professional sellers on the platform, the platform has launched a series of tools for professional sellers, and charging service fees is also expected.
自6月份起,咸鱼流量将不再免费,15号发布了服务费相关公告,平台将对开展高频且高额交易的卖家收取软件服务费,随着平台专业卖家数量越来越多,平台推出了一系列专业卖家的工具,收取服务费也是意料之中的事情。
The notice clearly points out that the platform will exempt service fee if the shop orders are less than 10 pieces in the month and the transaction amount is less than 10,000 yuan. If the above conditions are exceeded, 1% of the actual transaction amount will be charged as service fee for each order. That is to say, after the customer confirms the receipt of the goods, 1% of the transaction amount will go to the platform, and the remaining 99% will go to the seller.
公告明确指出,店铺当月订单小于十件且成交金额小于1万元,平台免收服务费,超出以上条件的,每笔订单将收取实际成交金额的1%作为服务费,也就是说,客户确认收货之后,成交金额的1%归平台,余下的99%归卖家。
The limit of professional sellers is adjusted to the monthly orders of more than 10 pieces and the monthly transaction volume of more than 10,000 yuan. In the fourth point, it is stressed that the non-official authorized plug-ins, scripts and software should be corrected, and serious cases will be punished. Basically, it means that the third-party software authorized by the agreement may charge value-added service fees.
平台划分专业卖家的界限调整为月订单超过十件且月交易额超过1万元,并在第四点强调了要整顿非官方授权的插件、脚本及软件,严重的会受到这些处罚,大致意思就是协议授权的第三方软件可能会收取增值服务费。
For other non-authorized software, the platform cannot charge service fees or the service fee collectors are not idle fish platforms, so they will restrict the use of the sellers. From a personal point of view, we support the platform to charge service fees because the development of the platform needs financial support. After charging service fees, the platform can provide more perfect services to the sellers.
其他非授权软件,平台无法收取服务费或服务费收取方不是闲鱼平台,所以会限制卖家使用,站在个人角度比较支持平台收取服务费,平台发展需要经费支撑,收取服务费之后,平台能给卖家提供更完善的服务,同时也希望平台扩张更快,让卖家能拿到更多的流量。
网创指引人












评论前必须登录!
立即登录 注册